Transition from Special Purpose to General Purpose SDS

Transition from Special Purpose to General Purpose SDS

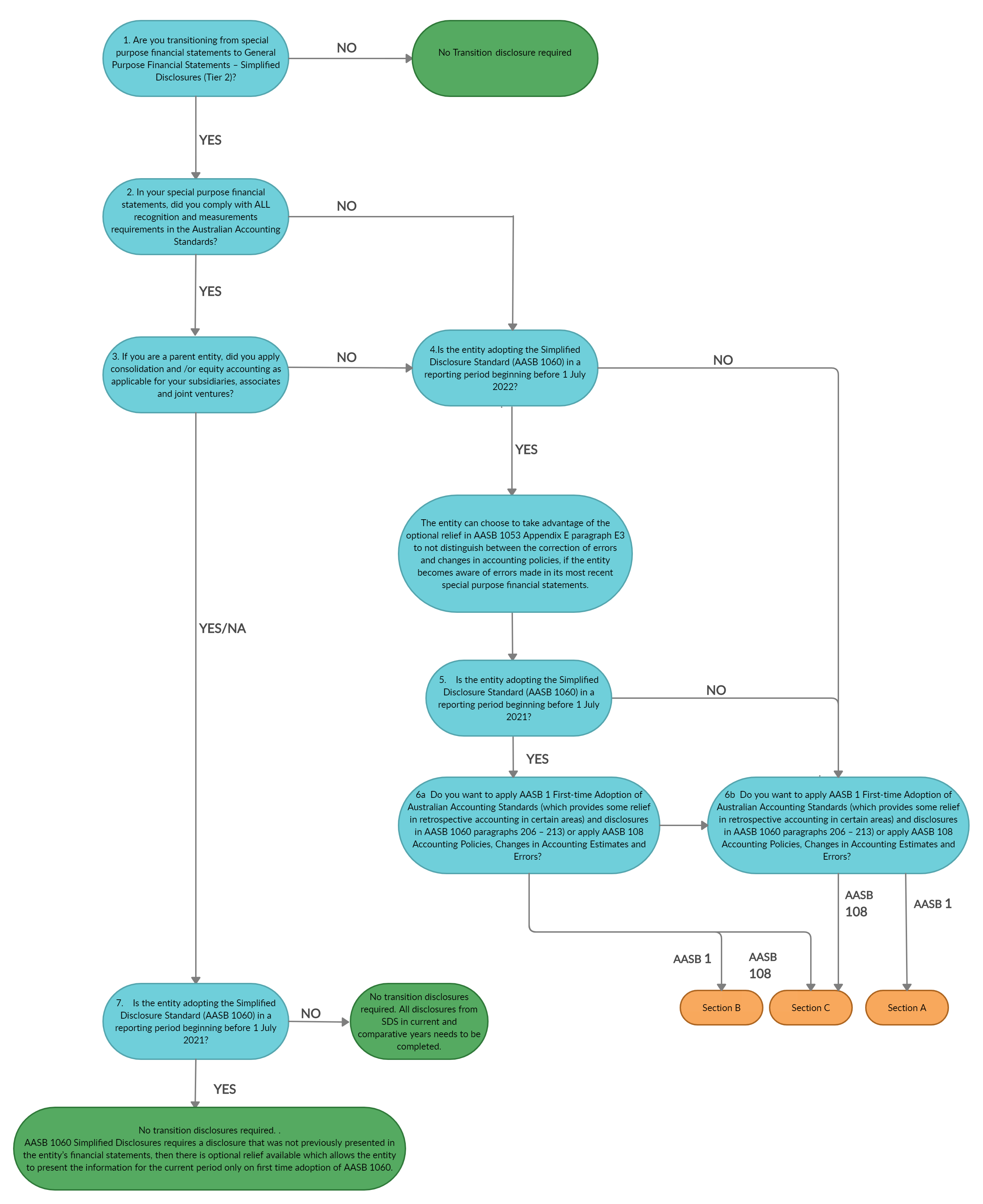
 FAQ and Flowchart assists with Transition disclosure requirements in Financial statements. 

Legend (Flowchart): 
Orange : Transition disclosure Notes required. 
Green: Transition disclosure Notes are not required. 





    • Related Articles

    • AASB 1060 Simplified Disclosure Standard information

      The standards The AASB 1060 standards can be accessed here.  AASB 1060 - General Purpose Financial Statements – Simplified Disclosures for For-Profit and Not-for-Profit Tier 2 Entities AASB 2021-1 - Amendments to Australian Accounting Standards – ...
    • Preparing Unlisted Public Company Limited by Guarantee SDS

      The Unlisted Public Company Limited by Guarantee General Purpose SDS entity, will be included in the upcoming October 2021 release of the Financials Reporting Template. In the meantime, to assist in the preparation of a set of financial statements ...
    • CloudBridge Getting Started 3: General Ledger

      In this video, learn how to send General Ledger Details from your Caseware Working Papers file to your Cloud engagement file.
    • Send General Ledger Details to the Cloud engagement

      In Export GL Transactions? select  Yes if General Ledger Details are to be imported. No if not To create an import file, select Generate GL Transaction CSV, then select; Add to create a  transactions.csv General Ledger Detail import file on the ...
    • What's New in Cloud Financials - Release Notes

      April 2024 Welcome to Caseware Cloud Financials April 2024 release, June 2024 content version 2.1547 (June 2023 content version 2.1353). Any changes to the templates will only be applicable for new engagements created after the release date of 18 ...